Skip to main content
Search Field
Toggle navigation
University of Houston System
About
UHS Institutions
UHS Leadership
UHS Mission and Goals
UHS Planning and Performance
Board of Regents
Board Members
Committee Structure
Meetings
Code of Ethics
Bylaws
Policies
Priorities
Galleries
FAQ
Historical
Office Staff
Offices
Chancellor
Government and Community Relations
Information Security
Internal Audit
Legal Affairs
Office of the Treasurer
Public Art
Real Estate Services
Resources
Compliance & Ethics
Crossroads (Title IX - Sexual Misconduct)
Digital Accessibility
Guidelines
UHS Brand
Use of AI in Marketing
Student Pathways
UHS Privacy Notice
News
UH System
Offices
Internal Audit
About Us
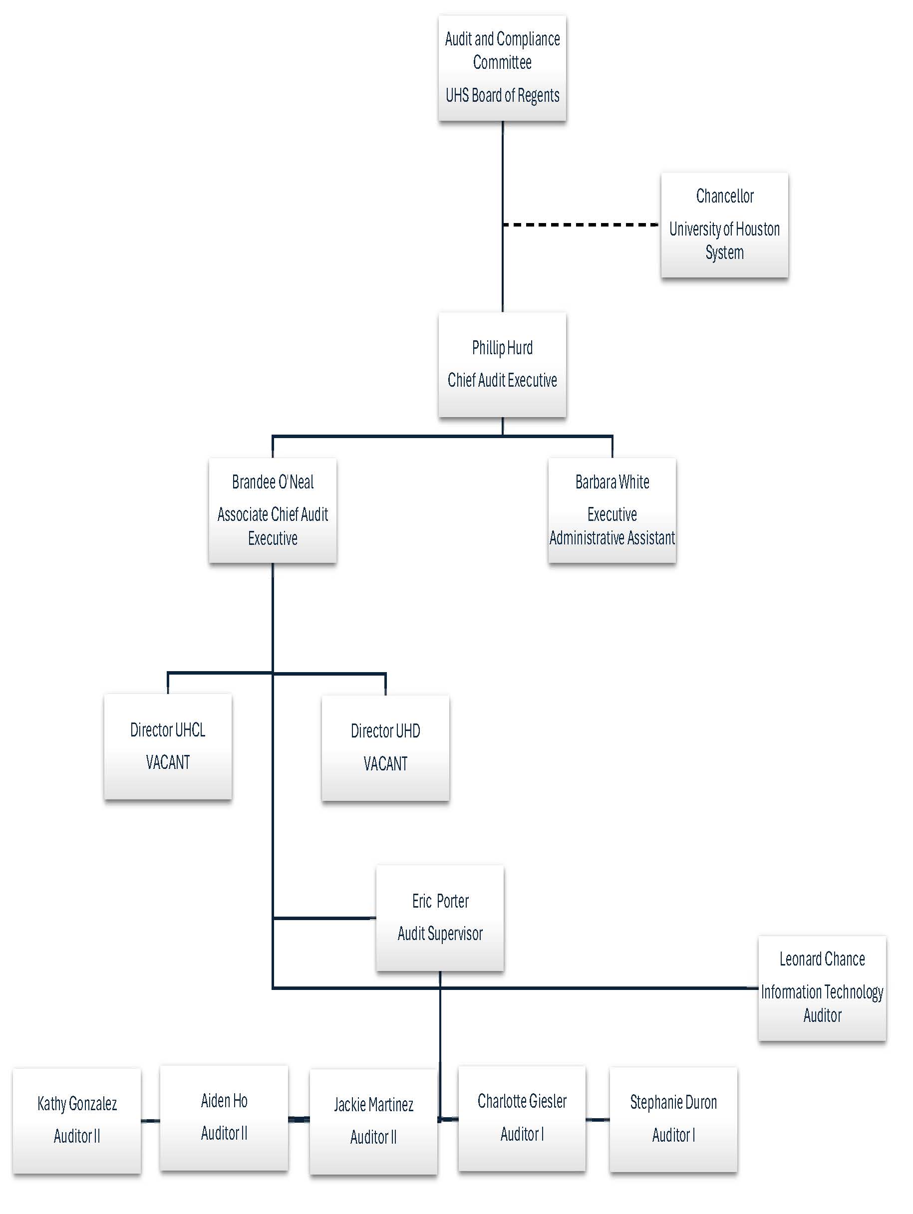
Organizational Chart
Offices
Chancellor
Government and Community Relations
Information Security
Internal Audit
About Us
Function of Internal Auditing
Frequently Asked Questions
Organizational Chart
Meet Our Team
Annual Audit Plan
Reports
Resources and Affiliations
Report Fraud
Legal Affairs
Office of the Treasurer
Public Art
Real Estate Services
Organizational Chart
©